玲珑、福麦斯、三利轮胎……关键核心技术获肯定
            发布时间:2025/09/05    作者: 无    来源: 《中国橡胶》杂志
            订阅
            
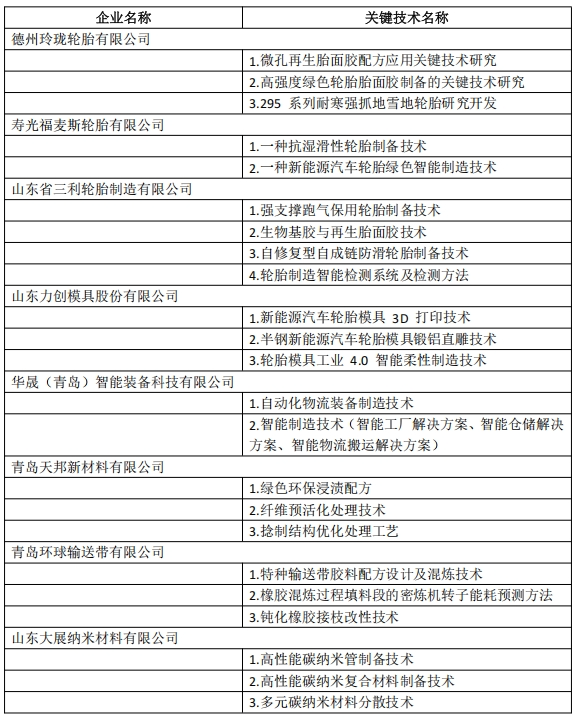
                9月3日,山东省工业和信息化厅公布了《2025年山东省“一企一技术”研发中心名单》,8家橡胶轮胎企业凭借卓越的技术研发与创新能力荣耀入选。

“一企一技术” 研发中心,是企业在所处行业着力突破关键核心技术、抢占科技战略制高点的重要创新平台。它承载着开展技术研发、促进成果转化、推动产学研合作以及培养创新人才等关键使命,在企业技术创新体系中占据核心地位。
山东省工信厅要求,入选企业要进一步加大研发投入力度,加强关键核心技术研发、技术成果转化、产学研合作和创新人才培养等工作,不断提高自主创新能力和核心竞争力,助力先进制造业强省建设。
 
         
                         
                         
                        